BEH
  • Home
  • Genossenschaft
      • Back
      • Was sind unsere Ziele und Grundsätze?
          • Back
          • Unsere Ziele
          • Perspektiven für die Region
          • Genossenschaftliche Grundsätze
          • Ökologische Grundsätze
          • Ökonomische Grundsätze
      • Wie sind wir entstanden?
          • Back
          • Vorgeschichte
          • Warum eine Genossenschaft ?
          • Genossenschaft vs. AG
          • Gründungsphase
      • Wie sind wir organisiert?
          • Back
          • Satzung
          • Vorstand
          • Aufsichtsrat
          • Generalversammlungen
              • Back
              • Generalversammlung 2025
              • Generalversammlung 2024
              • Generalversammlung 2023
              • Generalversammlung 2022
              • Generalversammlung 2021
              • Generalversammlung 2020
              • Generalversammlung 2019
      • Wie arbeiten wir?
          • Back
          • Arbeitsgruppen
              • Back
              • AG Projektakquise
              • AG Öffentlichkeitsarbeit
              • AG Südharz
              • Ehrenamtliche Mitarbeit
              • Mitwirkende gesucht
          • Kooperationspartner
          • Geschäftsfelder
          • Organigramm
      • Termine
      • Vorschau
      • Rückblick
      • Medienberichte
  • Projekte
      • Back
      • Projekte in Betrieb
          • Back
          • Feuerwache Othfresen
          • Heimatmuseum Langelsheim
          • Busdepot Goslar
          • ev. Kreuzkirchengemeinde Osterode
          • Solarpark Dörnten Ost
          • Plaza Inn Hotel Goslar
          • Anlagenjahresertrag
          • Kumulierter Anlagenertrag
          • Aktueller Anlagenertrag
      • Solarflächen gesucht
          • Back
          • Dein Projektvorschlag
      • Fragen zu Projekten
  • Mitgliedschaft & Anteile
      • Back
      • Beitrittserklärung
          • Back
          • Mitglied werden digital
          • Beitrittsunterlagen anfordern
          • Anteile aufstocken
      • INVEST / BAFA
          • Back
          • Antrag Invest Mitglied
      • Nachhaltig & regional investieren
      • Gründe für ein Engagement
      • Fragen zur Mitgliedschaft
      • Geschenk-Anteile
      • Mitgliederstand
      • Neumitgliederaktion
  • Öko-Energie beziehen
      • Back
      • Regionaler Ökostrom
      • Ökostromkunde werden
      • zu BürgerÖkostrom wechseln
      • zu BürgerÖkogas wechseln
  • Erneuerbare Energien
      • Back
      • Photovoltaik
          • Back
          • PV-Module
          • PV-Denkmalschutz
      • interessante Webseiten
  • News
  1. Aktuelle Seite:  
  2. Startseite
  3. Genossenschaft
  4. Organisation
  5. Satzung

Satzungsbeschluss

Die Satzung wurde vor der Gründungsversammlung bereits mit dem Genossenschaftsverband abgestimmt und auf der Gründungsversammlung am 29.08.2018 beschlossen.

In der Generalversammlung am 03.06.2025 wurde eine Satzungsänderung beschlossen (Änderungen s. §51 Schlussbestimmungen).

Ein Ausdruck der Satzung kann gegen Kostenerstattung bei Diese E-Mail-Adresse ist vor Spambots geschützt! Zur Anzeige muss JavaScript eingeschaltet sein. angefordert werden.

 

(Stand 03.06.2025, PDF)

INHALTSVERZEICHNIS

Präambel

I. FIRMA, SITZ, ZWECK UND GEGENSTAND DES UNTERNEHMENS

§ 1 Firma und Sitz

§ 2 Zweck und Gegenstand

II. MITGLIEDSCHAFT

§ 3 Erwerb der Mitgliedschaft

§ 4 Beendigung der Mitgliedschaft

§ 5 Kündigung

§ 6 Übertragung des Geschäftsguthabens

§ 7 Tod eines Mitglieds

§ 7a Insolvenz eines Mitglieds

§ 8 Auflösung einer juristischen Person oder Personengesellschaft

§ 9 Ausschluss

§ 10 Auseinandersetzung

§ 11 Rechte der Mitglieder

§ 12 Pflichten der Mitglieder

III. ORGANE DER GENOSSENSCHAFT

§ 13 Organe der Genossenschaft

A. DER VORSTAND

§ 14 Leitung der Genossenschaft

§ 15 Zusammensetzung und Dienstverhältnis

§ 16 Vertretung

§ 17 Aufgaben und Pflichten des Vorstands

§ 18 Berichterstattung gegenüber dem Aufsichtsrat

§ 19 Willensbildung

§ 20 Teilnahme an Sitzungen des Aufsichtsrats

§ 21 nicht belegt

B. DER AUFSICHTSRAT

§ 22 Zusammensetzung und Wahl

§ 23 Aufgaben und Pflichten des Aufsichtsrats

§ 24 Gemeinsame Sitzungen von Vorstand und Aufsichtsrat, zustimmungsbedürftige Angelegenheiten

§ 25 Konstituierung, Beschlussfassung

C. DIE GENERALVERSAMMLUNG

§ 26 Ausübung der Mitgliedsrechte

§ 27 Frist und Tagungsort

§ 28 Einberufung und Tagesordnung

§ 29 Versammlungsleitung

§ 30 Gegenstände der Beschlussfassung

§ 31 Mehrheitserfordernisse

§ 32 Entlastung

§ 33 Abstimmung und Wahlen

§ 34 Auskunftsrecht

§ 35 Protokoll

§ 36 Teilnahmerecht der Verbände

IV. EIGENKAPITAL UND HAFTSUMME

§ 37 Geschäftsanteil, Geschäftsguthaben, Übertragung und Mindestkapital

§ 38 Gesetzliche Rücklage

§ 39 Andere Ergebnisrücklagen

§ 39a Kapitalrücklage

§ 40 Haftung der Mitglieder und Nachschusspflicht

V. RECHNUNGSWESEN

§ 41 Geschäftsjahr

§ 42 Jahresabschluss und Lagebericht

§ 43 Rückvergütung

§ 44 Verwendung des Jahresüberschusses

§ 45 Deckung eines Jahresfehlbetrags

VI. LIQUIDATION

§ 46 Liquidation

VII. BEKANNTMACHUNGEN

§ 47 Bekanntmachungen

VIII. GRÜNDUNGSKOSTEN

§ 48 Gründungskosten

IX. GERICHTSSTAND

§ 49 Gerichtsstand

X. ÜBERGANGSVORSCHRIFTEN

§ 50 Satzungsänderung und Zulassung von Mitgliedschaften vor Eintragung

XI. SCHLUSSBESTIMMUNGEN

§ 51 Schlussbestimmungen

 

Präambel

Wir, Bürgerinnen und Bürger aus der Region Harz, sind überzeugt, dass die verstärkte Nutzung erneuerbarer Energien, Energieeinsparung und Ressourceneffizienz unser Klima schützen, eine nachhaltige Versorgungssicherheit ermöglichen, Arbeitsplätze schaffen und sichern und die Wertschöpfung in der Region erhöhen.
In diesem Sinne sehen wir uns der regionalen Energiewende verpflichtet, worunter wir die nachhaltige, klima- und umweltfreundliche und damit „enkeltaugliche“ Versorgung mit Energiedienstleistungen (Wärme, Antriebe, Beleuchtung u. a.) verstehen.
Gemäß dem genossenschaftlichen Leitsatz „Was dem Einzelnen nicht möglich ist, vermögen viele“ glauben wir, durch eine Energiegenossenschaft einen verstärkten und von Bürgerinnen und Bürgern verantworteten regionalen Beitrag zur Energiewende leisten zu können. Wir nutzen unsere regionalen Ressourcen so, dass es uns als beteiligten Bürgerinnen und Bürgern, Kommunen und Unternehmen zu Gute kommt. Jedes Mitglied ist Eigentümer der Projekte und zugleich Nutznießer der Aktivitäten. Die Unternehmensform der Genossenschaft bietet uns den geeigneten Rahmen, um bürgerliches Engagement in konkreten und wirtschaftlich sinnvollen Energieprojekten fruchtbar werden zu lassen.

I. FIRMA, SITZ, ZWECK UND GEGENSTAND DES UNTERNEHMENS

§ 1 Firma und Sitz

(1) Die Firma der Genossenschaft lautet: BürgerEnergie Harz eG
(2) Die Genossenschaft hat ihren Sitz in Goslar.

§ 2 Zweck und Gegenstand

(1) Zweck der Genossenschaft ist die Förderung des Erwerbs und der Wirtschaft der Mitglieder sowie deren sozialer und kultureller Belange durch gemeinschaftlichen Geschäftsbetrieb.
(2) Gegenstand des Unternehmens ist

  1. die Initiierung, Investition, Errichtung und der Betrieb von Anlagen zur Erzeugung Erneuerbarer Energien und anderer umweltfreundlicher Energieanlagen zur Verbesserung der Energieeffizienz im Wärme-, Gas- und Strombereich auf lokaler, regionaler und überregionaler Ebene,
  2. die Beteiligung an Projekten zur Erzeugung Erneuerbarer Energien,
  3. Produktion und Vertrieb von und Handel mit Erneuerbaren Energien,
  4. Erbringen von Energieberatungen und anderen Dienstleistungen, Unterstützung und Beratung in Fragen erneuerbarer Energiegewinnung, Energie- und Ressourceneffizienz und nachhaltiger Mobilität einschließlich der Information von Mitgliedern und Dritten, sowie Öffentlichkeitsarbeit in diesen Bereichen.

(3) Die Genossenschaft kann Zweigniederlassungen einrichten und sich im Rahmen von § 1 Absatz 2 GenG an anderen Unternehmen beteiligen bzw. weitere Unternehmen gründen.
(4) Geschäfte mit Nichtmitgliedern sind zulässig.

II. MITGLIEDSCHAFT

§ 3 Erwerb der Mitgliedschaft

(1) Die Mitgliedschaft können erwerben:

  1. natürliche Personen,
  2. Personengesellschaften,
  3. juristische Personen des privaten oder öffentlichen Rechts

(2) Die Mitgliedschaft wird erworben durch a) unbedingte Beitrittserklärung des Antragstellers in Textform (§ 126b BGB), die den Anforderungen des Genossenschaftsgesetzes entsprechen muss, und b) Zulassung durch den Vorstand.

(3) Das Mitglied ist unverzüglich in die Mitgliederliste (§ 17 Abs. 2 Buchstabe h der Satzung) einzutragen und hiervon unverzüglich zu benachrichtigen.

(4) Durch Beschluss der Generalversammlung kann für Neumitglieder ein Eintrittsgeld beschlossen werden (siehe § 12 Buchst. d und § 30 Buchst. h dieser Satzung), das den Rücklagen zugeführt wird.

(5) Wer für die Nutzung oder die Produktion der Güter und die Nutzung oder Erbringung der Dienste der Genossenschaft nicht oder nicht mehr in Frage kommt, kann auf seinen Antrag vom Vorstand mit Zustimmung des Aufsichtsrats als investierendes Mitglied zugelassen werden. Auch die Übernahme weiterer Geschäftsanteile durch investierende Mitglieder bedarf der Zulassung durch den Vorstand mit Zustimmung des Aufsichtsrats. Investierende Mitglieder sind in der Mitgliederliste als solche zu kennzeichnen.

§ 4 Beendigung der Mitgliedschaft

Die Mitgliedschaft endet durch:

  1. Kündigung (§ 5 der Satzung),
  2. Übertragung des Geschäftsguthabens (§ 6 der Satzung)
  3. Tod (§ 7 der Satzung),
  4. Insolvenz eines Mitgliedes (§ 7a der Satzung),
  5. Auflösung einer juristischen Person oder Personengesellschaft (§ 8 der Satzung),
  6. Ausschluss (§ 9 der Satzung).

§ 5 Kündigung

(1) Jedes Mitglied hat das Recht, seine Mitgliedschaft in Textform zum Schluss eines Geschäftsjahres unter Einhaltung einer Frist von drei Jahren zu kündigen.

(2) Soweit ein Mitglied mit mehreren Geschäftsanteilen beteiligt ist, ohne hierzu durch die Satzung oder eine Vereinbarung mit der Genossenschaft verpflichtet zu sein, kann es in Textform einen oder mehrere seiner weiteren Geschäftsanteile zum Schluss eines Geschäftsjahres unter Einhaltung einer Frist von drei Jahren kündigen.

§ 6 Übertragung des Geschäftsguthabens

(1) Ein Mitglied kann nach Ende des laufenden Geschäftsjahres, sein Geschäftsguthaben durch Vereinbarung in Textform einem anderen übertragen und hierdurch aus der Genossenschaft ohne Auseinandersetzung ausscheiden, sofern der Erwerber bereits Mitglied ist oder Mitglied wird. Ist der Erwerber bereits Mitglied, so ist die Übertragung des Geschäftsguthabens nur zulässig, wenn mit der Zuschreibung des Geschäftsguthabens des Veräußerers der Gesamtbetrag der Geschäftsanteile, mit denen der Erwerber beteiligt ist oder sich beteiligt, den zulässigen Gesamtbetrag der Geschäftsanteile nach § 37 Abs. 3 dieser Satzung nicht überschreitet.

(2) Ein Mitglied kann sein Geschäftsguthaben, ohne aus der Genossenschaft auszuscheiden, teilweise übertragen und damit die Anzahl seiner Geschäftsanteile verringern. Absatz 1 gilt entsprechend.

(3) Die Übertragung des Geschäftsguthabens bedarf außer in den Fällen des § 76 Abs. 2 Genossenschaftsgesetz der Zustimmung des Vorstands.

§ 7 Tod eines Mitglieds

(1) Mit demTod scheidet ein Mitglied aus. Seine Mitgliedschaft geht auf den Erben über.

(2) Die Mitgliedschaft des Erben endet nicht mit dem Schluss des Geschäftsjahres, in dem der Erbfall eingetreten ist, sondern wird fortgesetzt, wenn der Erbe die zum Erwerb der Mitgliedschaft erforderlichen Voraussetzungen nach § 3 Abs. 1 erfüllt. Wird ein Mitglied durch mehrere Erben beerbt, so endet die Mitgliedschaft der Erben mit dem Schluss des auf den Erbfall folgenden Geschäftsjahres, wenn sie nicht bis zu diesem Zeitpunkt einem Miterben allein überlassen wird. Die Überlassung ist wirksam mit Eintragung des Miterben in die Mitgliederliste; zu diesem Zweck muss die Überlassung von den Miterben rechtzeitig schriftlich dem Vorstand angezeigt werden. Der Miterbe muss zum Zeitpunkt der Überlassung die vorstehenden persönlichen Voraussetzungen erfüllen.

§ 7a Insolvenz eines Mitglieds

Wird über das Vermögen eines Mitglieds ein Insolvenzverfahren eröffnet oder die Eröffnung eines Insolvenzverfahrens mangels Masse abgelehnt, so endet die Mitgliedschaft mit dem Schluss des Geschäftsjahres, in dem das Insolvenzverfahren eröffnet oder die Eröffnung mangels Masse abgelehnt wurde.

§ 8 Auflösung einer juristischen Person oder Personengesellschaft

Wird eine juristische Person oder eine Personengesellschaft aufgelöst oder erlischt sie, so endet die Mitgliedschaft mit dem Schluss des Geschäftsjahres, in dem die Auflösung oder das Erlöschen wirksam geworden ist. Im Fall der Gesamtrechtsnachfolge wird die Mitgliedschaft bis zum Schluss des Geschäftsjahres durch den Gesamtrechtsnachfolger fortgesetzt.

§ 9 Ausschluss

(1) Ein Mitglied kann aus der Genossenschaft zum Schluss des Geschäftsjahres ausgeschlossen werden, wenn

  1. es trotz schriftlicher Aufforderung unter Androhung des Ausschlusses den satzungsmäßigen oder sonstigen der Genossenschaft gegenüber bestehenden Verpflichtungen nicht nachkommt;
  2. es durch Nichterfüllung seiner Verpflichtungen gegenüber der Genossenschaft diese schädigt oder geschädigt hat oder wegen Nichterfüllung einer Verbindlichkeit gerichtliche Maßnahmen notwendig sind;
  3. es zahlungsunfähig geworden oder überschuldet ist oder wenn über sein Vermögen ein Antrag auf Eröffnung des Insolvenzverfahrens gestellt wurde;
  4. sein dauernder Aufenthaltsort unbekannt ist;
  5. die Voraussetzungen für die Aufnahme in die Genossenschaft nicht vorhanden waren oder nicht mehr vorhanden sind;
  6. es ein eigenes mit der Genossenschaft in Wettbewerb stehendes Unternehmen betreibt oder sich an einem solchen beteiligt, oder wenn ein mit der Genossenschaft in Wettbewerb stehendes Unternehmen sich an dem Unternehmen des Mitglieds beteiligt;
  7. sich sein Verhalten mit den Belangen der Genossenschaft nicht vereinbaren lässt.

(2) Für den Ausschluss ist der Vorstand zuständig. Mitglieder des Vorstands oder des Aufsichtsrats können jedoch nur durch Beschluss der Generalversammlung ausgeschlossen werden.

(3) Vor der Beschlussfassung ist dem Auszuschließenden Gelegenheit zu geben, sich zu dem beabsichtigten Ausschluss zu äußern. Hierbei sind ihm die Tatsachen, auf denen der Ausschluss beruhen soll, sowie der satzungsmäßige Ausschließungsgrund mitzuteilen.

(4) Der Beschluss, durch den das Mitglied ausgeschlossen wird, hat die Tatsachen, auf denen der Ausschluss beruht, sowie den satzungsmäßigen Ausschließungsgrund anzugeben.

(5) Der Beschluss ist dem Ausgeschlossenen von dem Vorstand unverzüglich durch eingeschriebenen Brief mitzuteilen. Von der Absendung des Briefes an kann das Mitglied nicht mehr an der Generalversammlung teilnehmen, sowie Mitglied des Vorstands oder Aufsichtsrats sein.

(6) Der Ausgeschlossene kann, wenn nicht die Generalversammlung den Ausschluss beschlossen hat, innerhalb eines Monats seit der Absendung des Briefes schriftlich Beschwerde beim Aufsichtsrat einlegen. Die Beschwerdeentscheidung des Aufsichtsrats ist genossenschaftsintern endgültig.

(7) Es bleibt dem Ausgeschlossenen unbenommen, gegen den Ausschluss den ordentlichen Rechtsweg zu beschreiten. Der ordentliche Rechtsweg ist jedoch ausgeschlossen, wenn das Mitglied von der Beschwerdemöglichkeit gemäß Absatz 6 keinen Gebrauch gemacht hat.

§ 10 Auseinandersetzung

(1) Für die Auseinandersetzung zwischen dem ausgeschiedenen Mitglied und der Genossenschaft ist der festgestellte Jahresabschluss maßgebend; Verlustvorträge sind nach dem Verhältnis der Geschäftsanteile zu berücksichtigen. Im Fall der Übertragung des Geschäftsguthabens (§ 6 der Satzung) sowie im Fall der Fortsetzung der Mitgliedschaft im Erbfall (§ 7 Abs. 2) findet eine Auseinandersetzung nicht statt.

(2) Dem ausgeschiedenen Mitglied ist das Auseinandersetzungsguthaben vorbehaltlich der Regelungen in Absatz 3 binnen 6 Monaten nach dem Ausscheiden auszuzahlen. Darüber hinaus hat es auf die Rücklagen und das sonstige Vermögen der Genossenschaft keinen Anspruch. Die Genossenschaft ist berechtigt, bei der Auseinandersetzung die ihr gegen das ausgeschiedene Mitglied zustehenden fälligen Forderungen gegen das auszuzahlende Guthaben aufzurechnen. Der Genossenschaft haftet das Auseinandersetzungsguthaben des Mitglieds als Pfand für einen etwaigen Ausfall insbesondere im Insolvenzverfahren des Mitglieds.

(3) Soweit durch die Auszahlung des Auseinandersetzungsguthabens das satzungsgemäße Mindestkapital der Genossenschaft (§ 37) unterschritten würde, ist der Anspruch auf Auszahlung ganz oder teilweise ausgesetzt, bis die Auszahlung ohne Unterschreitung des Mindestkapitals wieder möglich ist. Von einer Aussetzung betroffene Ansprüche aus Vorjahren werden, auch im Verhältnis zueinander, mit Vorrang bedient.

(4) Die Absätze 1 bis 3 gelten entsprechend für die Auseinandersetzung bei der Kündigung einzelner Geschäftsanteile.

§ 11 Rechte der Mitglieder

(1) Ordentliche Mitglieder haben das Recht, nach Maßgabe des Genossenschaftsgesetzes und der Satzung die Leistungen der Genossenschaft in Anspruch zu nehmen und an der Gestaltung der Genossenschaft mitzuwirken. Die Rechte investierender Mitglieder sind eingeschränkt.

(2) Ordentliche und investierende Mitglieder haben folgende Rechte

  1. die Einrichtungen der Genossenschaft nach Maßgabe der dafür getroffenen Bestimmungen zu benutzen; investierende Mitglieder beteiligen sich nur kapitalsmäßig und sind an der Förderleistung der Genossenschaft nicht interessiert.
  2. an der Generalversammlung, an ihren Beratungen, Abstimmungen und Wahlen teilzunehmen und dort Auskünfte über Angelegenheiten der Genossenschaft zu verlangen, soweit dem § 34 der Satzung nicht entgegensteht; investierende Mitglieder haben in der Generalversammlung kein Stimmrecht.
  3. Anträge für die Tagesordnung der Generalversammlung gemäß § 28 Abs. 4 der Satzung einzureichen;
  4. Anträge auf Berufung einer außerordentlichen Generalversammlung gemäß § 28 Abs. 2 der Satzung einzureichen; zu solchen Anträgen bedarf es mindestens des zehnten Teils der
    Mitglieder.
  5. an den satzungsgemäß beschlossenen Ausschüttungen teilzunehmen;
  6. rechtzeitig vor Feststellung des Jahresabschlusses durch die Generalversammlung eine Abschrift des Jahresabschlusses, des Lageberichts, soweit dieser gesetzlich erforderlich ist, und des Berichtes des Aufsichtsrats hierzu zu verlangen;
  7. die Niederschrift über die Generalversammlung einzusehen;
  8. die Mitgliederliste einzusehen;
  9. das zusammengefasste Ergebnis des Prüfungsberichts einzusehen.

§ 12 Pflichten der Mitglieder

Jedes Mitglied hat die Pflicht, das Interesse der Genossenschaft zu wahren. Das Mitglied hat insbesondere

  1. den Bestimmungen des Genossenschaftsgesetzes, der Satzung und den Beschlüssen der Generalversammlung nachzukommen;
  2. die geltenden Allgemeinen Geschäfts-, Lieferungs- und Zahlungsbedingungen einzuhalten;
  3. der Genossenschaft jede Änderung seiner Anschrift, Änderung der Rechtsform sowie der Inhaberverhältnisse unverzüglich mitzuteilen. Gleiches gilt für Änderungen der Vertretungs-befugnis oder Mitgliedschaft, soweit Personen in ihrer Eigenschaft als Organmitglied der Genossenschaft betroffen sind;
  4. ein der Kapitalrücklage (§ 38) zuzuweisendes Eintrittsgeld zu zahlen, wenn dessen Höhe und Einzahlungsweise von der Generalversammlung festgesetzt ist;
  5. Angebotsunterlagen, Preise und Konditionen, Rundschreiben und sonstige Informationen der Genossenschaft gegenüber Außenstehenden vertraulich zu behandeln;
  6. die Einzahlungen auf den Geschäftsanteil oder auf weitere Geschäftsanteile gemäß § 37 zu leisten;
  7. Geschäftsanteile nach Maßgabe des § 37 Abs. 3 zu übernehmen.

III. ORGANE DER GENOSSENSCHAFT

§ 13 Organe der Genossenschaft

Die Organe der Genossenschaft sind:
A. DER VORSTAND
B. DER AUFSICHTSRAT
C. DIE GENERALVERSAMMLUNG

A. DER VORSTAND

§ 14 Leitung der Genossenschaft

(1) Der Vorstand leitet die Genossenschaft in eigener Verantwortung. (2) Der Vorstand führt die Geschäfte der Genossenschaft gemäß den Vorschriften der Gesetze, insbesondere des Genossenschaftsgesetzes, der Satzung und der Geschäftsordnung für den Vorstand. (3) Der Vorstand vertritt die Genossenschaft gerichtlich und außergerichtlich nach Maßgabe des § 16 der Satzung.

§ 15 Zusammensetzung und Dienstverhältnis

(1) Der Vorstand besteht aus mindestens drei Personen. Sie müssen Mitglieder der Genossenschaft sein. Vorstandsmitglieder können hauptamtlich, nebenamtlich oder ehrenamtlich tätig sein.

(2) Die Vorstandsmitglieder werden vom Aufsichtsrat bestellt und abberufen. Der Aufsichtsrat ist bei Bedarf für den Abschluss, die Änderung sowie die Beendigung von Dienstverträgen mit Vorstandsmitgliedern zuständig. Die Erklärungen des Aufsichtsrats werden durch den Vorsitzenden des Aufsichtsrats abgegeben, im Falle seiner Verhinderung durch seinen Stellvertreter. Die Beendigung des Dienstverhältnisses hat die Aufhebung der Organstellung zum Zeitpunkt des Ausscheidens zur Folge.

(3) Die Vorstandsmitglieder dürfen ihr Amt vor Ablauf der Amtsdauer nur nach rechtzeitiger Ankündigung und nicht zur Unzeit niederlegen, so dass ein Vertreter bestellt werden kann; es sei denn, dass ein wichtiger Grund für die Amtsniederlegung gegeben ist.

(4) Die Bestellung nicht hauptamtlicher Vorstandsmitglieder beträgt bis zu drei Jahren. Wiederbestellung ist zulässig.

(5) Das Amt eines Vorstandsmitglieds endet vorzeitig, wenn es darauf beruht, dass das Vorstandsmitglied Mitglied einer eingetragenen Genossenschaft ist und diese Mitgliedschaft beendet ist. Entsprechendes gilt für zur Vertretung anderer juristischer Personen oder Personengesellschaften befugte Personen, wenn deren Vertretungsbefugnis endet. Besteht Streit über die Wirksamkeit der Beendigung der Mitgliedschaft oder Vertretungsbefugnis, entscheidet die schriftliche Erklärung der Genossenschaft oder anderer juristischen Personen oder Personengesellschaft, dass die Mitgliedschaft oder Vertretungsbefugnis beendet ist.

§ 16 Vertretung

(1) Die Genossenschaft wird durch zwei Vorstandsmitglieder oder durch ein Vorstandsmitglied in Gemeinschaft mit einem Prokuristen gesetzlich vertreten. Der Aufsichtsrat kann einzelne oder alle Vorstandsmitglieder von dem Verbot der Mehrvertretung des § 181 Alternative 2 BGB befreien, ihnen also die Befugnis erteilen, bei allen Rechtshandlungen, welche die Genossenschaft mit oder gegenüber Dritten vornimmt, zugleich als Vertreter Dritter zu handeln.

(2) Die Erteilung von Prokura, Handlungsvollmacht und sonstigen Vollmachten zur rechtsgeschäftlichen Vertretung ist zulässig. Näheres regelt die Geschäftsordnung für den Vorstand.

§ 17 Aufgaben und Pflichten des Vorstands

(1) Die Vorstandsmitglieder haben bei ihrer Geschäftsführung die Sorgfalt eines ordentlichen und gewissenhaften Geschäftsleiters einer Genossenschaft anzuwenden. Über vertrauliche Angaben und Geheimnisse, namentlich Betriebs- und Geschäftsgeheimnisse, die ihnen durch die Tätigkeit im Vorstand bekannt geworden sind, haben sie Stillschweigen zu bewahren.

(2) Der Vorstand hat insbesondere

  1. die Geschäfte entsprechend Zweck und Gegenstand der Genossenschaft ordnungsgemäß zu führen;
  2. die für den ordnungsgemäßen Geschäftsbetrieb notwendigen personellen und sachlichen Maßnahmen rechtzeitig zu planen und durchzuführen;
  3. sicherzustellen, dass Leistungen ordnungsgemäß erbracht und die Mitglieder sachgemäß betreut werden;
  4. eine Geschäftsordnung im Einvernehmen mit dem Aufsichtsrat aufzustellen, die vom Vorstand einstimmig zu beschließen und von allen Vorstandsmitgliedern zu unterzeichnen ist;
  5. für eine ordnungsgemäße Buchführung und ein zweckdienliches Rechnungswesen zu sorgen;
  6. ordnungsgemäße Inventuren vorzunehmen, ein Inventarverzeichnis zum Ende des Geschäftsjahres aufzustellen und unverzüglich dem Aufsichtsrat vorzulegen;
  7. spätestens innerhalb von fünf Monaten nach Ende des Geschäftsjahres den Jahresabschluss und Lagebericht, soweit dieser gesetzlich erforderlich ist, aufzustellen, dem Aufsichtsrat unverzüglich und sodann mit dessen Bemerkungen der Generalversammlung zur Feststellung des Jahresabschlusses vorzulegen;
  8. über die Zulassung des Mitgliedschaftserwerbs und über die Beteiligung mit weiteren Geschäftsanteilen zu entscheiden, die Mitgliederliste nach Maßgabe des Genossenschaftsgesetzes zu führen sowie für die ihm nach Genossenschaftsgesetz obliegenden Anmeldungen und Anzeigen Sorge zu tragen;
  9. dem gesetzlichen Prüfungsverband Einberufung, Termin, Tagesordnung und Anträge für die Generalversammlung rechtzeitig anzuzeigen;
  10. im Prüfungsbericht festgestellte Mängel abzustellen und dem gesetzlichen Prüfungsverband hierüber zu berichten;
  11. dem gesetzlichen Prüfungsverband von beabsichtigten Satzungsänderungen rechtzeitig Mitteilung zu machen.

(3) Vorstandsmitglieder, die ihre Pflicht verletzen, sind der Genossenschaft zum Ersatz des daraus entstandenen Schadens als Gesamtschuldner verpflichtet. Ist streitig, ob sie die Sorgfalt eines ordentlichen und gewissenhaften Geschäftsleiters einer Genossenschaft angewandt haben, so trifft sie die Beweislast.

§ 18 Berichterstattung gegenüber dem Aufsichtsrat

Der Vorstand hat dem Aufsichtsrat mindestens halbjährlich, auf Verlangen auch in kürzeren Abständen, u.a. vorzulegen

  1. eine Übersicht über die geschäftliche Entwicklung der Genossenschaft im abgelaufenen Zeitraum anhand von Zwischenabschlüssen;
  2. eine Aufstellung über die Gesamtverbindlichkeiten der Genossenschaft einschließlich der Wechselverpflichtungen und des Bürgschaftsobligos;
  3. eine Übersicht über die von der Genossenschaft gewährten Kredite;
  4. einen Unternehmensplan, aus dem insbesondere der Investitions- und der Kapitalbedarf hervorgeht;
  5. einen Bericht über besondere Vorkommnisse; hierüber ist vorab erforderlichenfalls unverzüglich der Vorsitzende des Aufsichtsrats zu verständigen.

§ 19 Willensbildung

(1) Die Entscheidungen des Vorstands bedürfen grundsätzlich der Beschlussfassung. Vorstandssitzungen sind nach Bedarf, in der Regel aber alle 2 Monate, einzuberufen. Eine Vorstandssitzung muss unverzüglich einberufen werden, wenn ein Mitglied des Vorstands dies unter Angabe der Gründe verlangt. Die Einberufung der Vorstandssitzung erfolgt durch den Vorsitzenden, der die wesentlichen zur Verhandlung kommenden Gegenstände auf der Einladung mitteilen soll. Näheres regelt die Geschäftsordnung für den Vorstand.

(2) Der Vorstand ist beschlussfähig, wenn mehr als die Hälfte seiner Mitglieder mitwirkt. Er fasst seine Beschlüsse mit Mehrheit der gültig abgegebenen Stimmen; im Falle des § 17 Abs. 2 Buchstabe d) der Satzung ist Einstimmigkeit erforderlich. Bei Stimmengleichheit gilt ein Antrag als abgelehnt.

(3) Beschlüsse, die über den regelmäßigen Geschäftsbetrieb hinausgehen, sind zu Beweiszwecken zu protokollieren. Die Protokolle sind fortlaufend zu nummerieren und von den an der Beschlussfassung beteiligten Vorstandsmitgliedern zu unterzeichnen.

(4) Wird über geschäftliche Angelegenheiten der Genossenschaft beraten, die die Interessen des Vorstandsmitglieds, seines Ehegatten, seiner Eltern, Kinder und Geschwister oder einer von ihm kraft Gesetzes oder Vollmacht vertretenen Person berühren, so darf das betroffene Vorstandsmitglied an der Beratung und Abstimmung nicht teilnehmen. Das Vorstandsmitglied ist jedoch vor der Beschlussfassung zu hören.

§ 20 Teilnahme an Sitzungen des Aufsichtsrats

Die Mitglieder des Vorstands sind berechtigt, an den Sitzungen des Aufsichtsrats teilzunehmen. Durch Beschluss des Aufsichtsrats kann die Teilnahme ausgeschlossen werden. In den Sitzungen des Aufsichtsrats hat der Vorstand die erforderlichen Auskünfte über geschäftliche Angelegenheiten zu erteilen.

§ 21 nicht belegt

 

B. DER AUFSICHTSRAT

§ 22 Zusammensetzung und Wahl

(1) Der Aufsichtsrat besteht aus mindestens drei Mitgliedern, die von der Generalversammlung gewählt werden; in diesem Rahmen bestimmt sie auch die konkrete Zahl der Aufsichtsratsmitglieder. Die Mitglieder des Aufsichtsrats müssen Mitglied der Genossenschaft sein.

(2) Aufsichtsratsmitglieder dürfen nicht zugleich Vorstandsmitglieder, dauernde Stellvertreter der Vorstandsmitglieder, Prokuristen oder zum Betrieb des gesamten Geschäfts ermächtigte Handlungsbevollmächtigte der Genossenschaft sein.

(3) Bei der Wahl der Mitglieder des Aufsichtsrats muss jeder Wahlberechtigte die Möglichkeit haben, über jeden einzelnen Kandidaten abzustimmen. Für die Wahl der Aufsichtsratsmitglieder gilt § 33 der Satzung.

(4) Die Aufsichtsratsmitglieder werden von der Generalversammlung für bis zu drei Jahren gewählt. Ihre Amtszeit beginnt mit dem Schluss der Generalversammlung, die die Wahl vorgenommen hat und endet am Schluss der Generalversammlung, die für das dritte Geschäftsjahr nach der Wahl stattfindet. Hierbei wird das Geschäftsjahr, in welchem das Aufsichtsratsmitglied gewählt wird, mitgerechnet. Wiederwahl ist zulässig.

(5) Das Amt eines Aufsichtsratsmitglieds endet vorzeitig, wenn es darauf beruht, dass das Aufsichtsratsmitglied Mitglied einer eingetragenen Genossenschaft ist und diese Mitgliedschaft beendet ist. Entsprechendes gilt für zur Vertretung anderer juristischer Personen oder Personengesellschaften befugte Personen, wenn deren Vertretungsbefugnis endet. Besteht Streit über die Wirksamkeit der Beendigung der Mitgliedschaft oder Vertretungsbefugnis, entscheidet die schriftliche Erklärung der Genossenschaft oder anderer juristischer Personen oder Personengesellschaft, dass die Mitgliedschaft oder Vertretungsbefugnis beendet ist.

(6) Der Aufsichtsrat wählt aus seiner Mitte einen Vorsitzenden und einen Schriftführer sowie für beide Stellvertreter, letzteres soweit möglich. Der Aufsichtsrat ist befugt, zu jeder Zeit über die Amtsverteilung neu zu beschließen.

(7) Scheiden Mitglieder im Laufe ihrer Amtszeit aus, so besteht der Aufsichtsrat bis zur nächsten ordentlichen Generalversammlung, in der die Ersatzwahlen vorgenommen werden, nur aus den verbliebenen Mitgliedern. Eine frühere Ersatzwahl durch eine außerordentliche Generalversammlung ist nur dann erforderlich, wenn die Zahl der Aufsichtsratsmitglieder unter die gesetzliche Mindestzahl von drei herabsinkt. Ersatzwahlen erfolgen für den Rest der Amtsdauer des ausgeschiedenen Mitglieds.

(8) Aus dem Vorstand ausgeschiedene Mitglieder können erst in den Aufsichtsrat gewählt werden, wenn sie für ihre gesamte Vorstandstätigkeit entlastet worden sind.

(9) Sollen investierende Mitglieder in den Aufsichtsrat gewählt werden, darf ihre Zahl ein Viertel der Aufsichtsratsmitglieder nicht überschreiten.

§ 23 Aufgaben und Pflichten des Aufsichtsrats

(1) Der Aufsichtsrat hat die Geschäftsführung des Vorstands zu überwachen und sich zu diesem Zweck über die Angelegenheiten der Genossenschaft zu unterrichten. Er kann jederzeit hierüber Berichterstattung vom Vorstand verlangen und selbst oder durch einzelne von ihm zu bestimmende Mitglieder die Bücher und Schriften der Genossenschaft sowie den Kassenbestand und die Bestände an Wertpapieren und Waren einsehen und prüfen. Auch ein einzelnes Mitglied des Aufsichtsrats kann Auskünfte, jedoch nur an den Aufsichtsrat, verlangen.

(2) Der Aufsichtsrat hat den Jahresabschluss, den Lagebericht, soweit dieser gesetzlich erforderlich ist, und den Vorschlag des Vorstands für die Verwendung eines Jahresüberschusses oder für die Deckung eines Jahresfehlbetrags zu prüfen. Er hat sich darüber zu äußern und der Generalversammlung vor Feststellung des Jahresabschlusses Bericht zu erstatten. Jedes Mitglied des Aufsichtsrats hat den Inhalt des Prüfungsberichts zur Kenntnis zu nehmen.

(3) Der Aufsichtsrat vertritt die Genossenschaft gegenüber den Vorstandsmitgliedern gerichtlich und außergerichtlich.

(4) Der Aufsichtsrat kann zur Erfüllung seiner gesetzlichen und satzungsmäßigen Pflichten aus seiner Mitte Ausschüsse bilden und sich der Hilfe von Sachverständigen auf Kosten der Genossenschaft bedienen. Soweit der Aufsichtsrat Ausschüsse bildet, bestimmt er, ob diese beratende oder entscheidende Befugnis haben; außerdem bestimmt er die Zahl der Ausschussmitglieder. Ein Ausschuss muss mindestens aus drei Personen bestehen. Ein Ausschuss ist beschlussfähig, wenn mehr als die Hälfte seiner Mitglieder anwesend ist. Für die Beschlussfassung gilt ergänzend § 25 der Satzung.

(5) Einzelheiten über die Erfüllung der dem Aufsichtsrat obliegenden Pflichten regelt die Geschäftsordnung des Aufsichtsrats. Sie ist vom Aufsichtsrat nach Anhörung des Vorstands aufzustellen und jedem Mitglied gegen Empfangsbescheinigungen auszuhändigen.

(6) Die Aufsichtsratsmitglieder haben bei ihrer Tätigkeit die Sorgfalt eines ordentlichen und gewissenhaften Aufsichtsratsmitgliedes einer Genossenschaft anzuwenden. Sie haben über alle vertraulichen Angaben und Geheimnisse der Genossenschaft sowie der Mitglieder und Kunden, die ihnen durch die Tätigkeit im Aufsichtsrat bekannt geworden sind, Stillschweigen zu bewahren. Aufsichtsratsmitglieder, die ihre Pflichten verletzen, sind der Genossenschaft zum Ersatz des daraus entstehenden Schadens als Gesamtschuldner verpflichtet. Ist streitig, ob sie die Sorgfaltspflichten eingehalten haben, so trifft sie die Beweislast.

(7) Die Aufsichtsratsmitglieder dürfen keine nach dem Geschäftsergebnis bemessene Vergütung (zum Beispiel Tantieme) beziehen. Auslagen können ersetzt werden. Eine Pauschalerstattung dieser Auslagen beschließen Vorstand und Aufsichtsrat gemäß §24 Abs. 2 Buchst. k. Darüber hinausgehende Vergütungen bedürfen der Beschlussfassung der Generalversammlung.

(8) Die Beschlüsse des Aufsichtsrates vollzieht der Aufsichtsratsvorsitzende, bei dessen Verhinderung sein Stellvertreter.

(9) Der Aufsichtsrat hat an der Besprechung des voraussichtlichen Ergebnisses der gesetzlichen Prüfung (Schlussbesprechung) teilzunehmen und sich in der nächsten Generalversammlung über das Ergebnis dieser Prüfung zu erklären.

(10) Der Aufsichtsrat beschließt über den Ausschluss von Vorstandsmitgliedern aus dem Vorstand.

(11) Der Aufsichtsrat kann sich eine Geschäftsordnung geben. Ein Exemplar der Geschäftsordnung ist jedem Mitglied des Aufsichtsrats gegen Empfangsbescheinigung auszuhändigen

§ 24 Gemeinsame Sitzungen von Vorstand und Aufsichtsrat, zustimmungsbedürftige Angelegenheiten

(1) Über die Grundsätze der Geschäftspolitik beschließen Vorstand und Aufsichtsrat nach gemeinsamer Beratung und durch getrennte Abstimmung.

(2) Folgende Angelegenheiten bedürfen der Zustimmung des Aufsichtsrats:

  1. der Erwerb, die Bebauung, die Belastung und die Veräußerung von Grundstücken und grundstücksgleichen Rechten; ausgenommen ist der Erwerb von Grundstücken und grundstücksgleichen Rechten zur Rettung eigener Forderungen;
  2. der Erwerb und die Veräußerung von dauernden Beteiligungen;
  3. der Abschluss von Verträgen mit besonderer Bedeutung, insbesondere von solchen Verträgen, durch die wiederkehrende Verpflichtungen in erheblichem Umfang für die Genossenschaft begründet werden, sowie über die Anschaffung, Verfügung und Veräußerung von beweglichen Sachen im Wert von mehr als 10.000,- Euro;
  4. die Ausschüttung einer Rückvergütung (§ 43);
  5. die Verwendung von Rücklagen gemäß §§ 39 und 39a;
  6. der Beitritt zu und der Austritt aus Organisationen und Verbänden;
  7. die Festlegung von Termin und Ort der Generalversammlung;
  8. Erteilung und Widerruf der Prokura;
  9. die Errichtung und Schließung von Zweigniederlassungen und Warenlagern;
  10. die Bestellung des Geschäftsführers, soweit dieser nicht dem Vorstand angehört;
  11. die Festsetzung von Pauschalerstattungen der Auslagen für nicht hauptamtliche Vorstandsmitglieder im Sinne von § 15 sowie von Pauschalerstattungen der Auslagen an Mitglieder des Aufsichtsrats gemäß § 23 Abs. 7;
  12. die Hereinnahme von Genussrechtskapital, die Begründung nachrangiger Verbindlichkeiten und stiller Beteiligungen.

(3) Gemeinsame Sitzungen werden von dem Vorsitzenden des Aufsichtsrats, im Verhinderungsfall von dessen Stellvertreter einberufen. Für die Einberufung gilt § 25 Abs. 1 und 3 der Satzung entsprechend. Gemeinsame Sitzungen von Vorstand und Aufsichtsrat sind auch erforderlich zur Entgegennahme des Berichts über das voraussichtliche Ergebnis der gesetzlichen Prüfung (Schlussbesprechung) und zur Beratung über den schriftlichen Prüfungsbericht.

(4) Den Vorsitz in den gemeinsamen Sitzungen führt der Vorsitzende des Aufsichtsrats oder dessen Stellvertreter, falls nichts anderes beschlossen wird.

(5) Vorstand und Aufsichtsrat sind beschlussfähig, wenn mehr als die Hälfte der Mitglieder des Vorstands und mehr als die Hälfte der Mitglieder des Aufsichtsrats, darunter der Vorsitzende oder sein Stellvertreter, anwesend sind.

(6) Ein Antrag ist abgelehnt, wenn er nicht die Mehrheit sowohl im Vorstand als auch im Aufsichtsrat findet.

(7) Beschlüsse sind zu Beweiszwecken in einem gemeinsamen Protokoll festzuhalten; das Ergebnis der getrennten Abstimmung ist hierbei festzuhalten; ergänzend gelten § 19 Abs. 3 und § 25 Abs. 6 der Satzung entsprechend.

§ 25 Konstituierung, Beschlussfassung

(1) Der Aufsichtsrat hat im Geschäftsjahr mindestens zwei Sitzungen abzuhalten. Außerdem hat der Vorsitzende eine Sitzung unter Mitteilung der Tagesordnung einzuberufen, sooft dies im Interesse der Genossenschaft notwendig erscheint oder wenn es der Vorstand oder die Hälfte der Aufsichtsratsmitglieder in Textform unter Angabe des Zwecks und der Gründe verlangt. Wird diesem Verlangen nicht entsprochen, so können die Antragsteller unter Mitteilung des Sachverhalts selbst den Aufsichtsrat einberufen.

(2) Die Sitzungen des Aufsichtsrats werden durch seinen Vorsitzenden, im Verhinderungsfalle durch dessen Stellvertreter einberufen. Solange ein Vorsitzender und ein Stellvertreter nicht gewählt sind, werden die Aufsichtsratssitzungen durch das an Lebensjahren älteste Aufsichtsratsmitglied einberufen.

(3) Die Einberufung hat in Textform unter Mitteilung der Tagesordnung mindestens zwei Wochen vor dem Tag der Aufsichtsratssitzung zu erfolgen. In dringenden Fällen kann eine andere Form der Einberufung und/oder eine kürzere Frist gewählt werden.

(4) Der Aufsichtsrat ist beschlussfähig, wenn mehr als die Hälfte seiner Mitglieder, darunter der Vorsitzende oder sein Stellvertreter anwesend ist. Er fasst seine Beschlüsse mit Mehrheit der gültig abgegebenen Stimmen. Stimmenthaltungen und ungültige Stimmen werden nicht mitgerechnet. Bei Stimmengleichheit gilt ein Antrag als abgelehnt; bei Wahlen entscheidet bei Stimmengleichheit das Los; § 33 der Satzung gilt entsprechend.

(5) Eine Beschlussfassung ist in dringenden Fällen auch ohne Einberufung einer Sitzung im Wege schriftlicher Abstimmung oder durch andere Fernkommunikationsmedien zulässig, wenn der Vorsitzende des Aufsichtsrats oder sein Stellvertreter eine solche Beschlussfassung veranlasst und kein Mitglied des Aufsichtsrats diesem Verfahren widerspricht.

(6) Beschlüsse sind zu Beweiszwecken zu protokollieren. Die Protokolle sind fortlaufend zu nummerieren und vom Aufsichtsratsvorsitzenden oder dessen Stellvertreter und vom Schriftführer oder dessen Stellvertreter zu unterzeichnen und mit den sonstigen Unterlagen bei der Genossenschaft aufzubewahren.

(7) Wird über geschäftliche Angelegenheiten der Genossenschaft beraten, die die Interessen eines Aufsichtsratsmitgliedes, seines Ehegatten, seiner Eltern, Kinder und Geschwister oder einer von ihm kraft Gesetzes oder Vollmacht vertretenen Person berühren, so darf das betroffene Aufsichtsratsmitglied an der Beratung und Abstimmung nicht teilnehmen. Das Aufsichtsratsmitglied ist jedoch vor der Beschlussfassung zu hören.

C. DIE GENERALVERSAMMLUNG

§ 26 Ausübung der Mitgliedsrechte

(1) Die Mitglieder üben ihre Rechte in den Angelegenheiten der Genossenschaft in der Generalversammlung aus. Sie sollen ihre Rechte persönlich ausüben.

(2) Investierende Mitglieder haben kein Stimmrecht. Jedes andere Mitglied hat eine Stimme.

(3) Geschäftsunfähige, beschränkt geschäftsfähige sowie juristische Personen und Personengesellschaften üben ihr Stimmrecht durch den gesetzlichen Vertreter bzw. zur Vertretung ermächtigte Gesellschafter aus.

(4) Mitglieder oder deren gesetzliche Vertreter bzw. zur Vertretung ermächtigte Gesellschafter können sich durch Bevollmächtigte vertreten lassen (§ 43 Abs. 5 Genossenschaftsgesetz). Mehrere Erben eines verstorbenen Mitglieds (§ 7 der Satzung) können das Stimmrecht nur durch einen gemeinschaftlichen Bevollmächtigten ausüben. Ein Bevollmächtigter kann nicht mehr als zwei Mitglieder vertreten. Bevollmächtigte können nur Mitglieder der Genossenschaft, Ehegatten, Eltern, Kinder oder Geschwister eines Mitglieds sein oder müssen zum Vollmachtgeber in einem Gesellschafts- oder Anstellungsverhältnis stehen. Personen, an die die Mitteilung über den Ausschluss abgesandt ist (§ 9 Abs. 5 der Satzung), sowie Personen, die sich geschäftsmäßig zur Ausübung des Stimmrechts erbieten, können nicht bevollmächtigt werden.

(5) Stimmberechtigte gesetzliche bzw. ermächtigte Vertreter oder Bevollmächtigte müssen ihre Vertretungsbefugnis auf Verlangen des Versammlungsleiters schriftlich nachweisen.

(6) Niemand kann für sich oder einen anderen das Stimmrecht ausüben, wenn darüber Beschluss gefasst wird, ob er oder das vertretene Mitglied zu entlasten oder von einer Verbindlichkeit zu befreien ist, oder ob die Genossenschaft gegen ihn oder das vertretene Mitglied einen Anspruch geltend machen soll. Er ist jedoch vor Beschlussfassung zu hören.

§ 27 Frist und Tagungsort

(1) Die ordentliche Generalversammlung hat innerhalb der ersten sechs Monate nach Ablauf des Geschäftsjahres stattzufinden.

(2) Außerordentliche Generalversammlungen können nach Bedarf einberufen werden.

(3) Die Generalversammlung findet am Sitz der Genossenschaft statt, soweit nicht Vorstand und Aufsichtsrat (§ 24 Abs. 2 Buchst. g der Satzung) einen anderen Tagungsort festlegen.

§ 28 Einberufung und Tagesordnung

(1) Die Generalversammlung wird in der Regel durch den Aufsichtsrat, vertreten durch dessen Vorsitzenden, einberufen. Das gesetzliche Recht des Vorstands auf Einberufung der General-versammlung wird dadurch nicht berührt.

(2) Die Mitglieder der Genossenschaft können in Textform unter Angabe des Zwecks und der Gründe die Einberufung einer außerordentlichen Generalversammlung verlangen. Hierzu bedarf es mindestens des zehnten Teils der Mitglieder.

(3) Die Generalversammlung wird durch unmittelbare Benachrichtigung sämtlicher Mitglieder in Textform einberufen. Die Einladung muss mindestens 14 Kalendertage vor der Generalversammlung in Textform bekannt gegeben werden. Ergänzungen und Änderungen der Tagesordnung müssen spätestens sieben Kalendertage vor der Generalversammlung in Textform bekanntgegeben werden. Bei der Einberufung ist die Tagesordnung bekanntzumachen.

(4) Die Tagesordnung wird von dem Organ festgesetzt, das die Generalversammlung einberuft. Tagesordnungspunkte sind zur Beschlussfassung anzukündigen, wenn mindestens der zehnte Teil der Mitglieder dies in einem Antrag in Textform unter Angabe des Zwecks und der Gründe verlangt.

(5) Über die Gegenstände, deren Verhandlung nicht so rechtzeitig angekündigt werden, dass mindestens eine Woche zwischen dem Zugang der Ankündigung (§ 28 Abs. 7 der Satzung) und dem Tage der Generalversammlung liegt, können Beschlüsse nicht gefasst werden; hiervon sind jedoch Beschlüsse über den Ablauf der Versammlung sowie über Anträge auf Berufung einer außerordentlichen Generalversammlung ausgenommen.

(6) Zu Anträgen und Verhandlungen ohne Beschlussfassung bedarf es der Ankündigung nicht.

(7) In den Fällen der Absätze 3 und 5 gelten die entsprechenden Mitteilungen als zugegangen, wenn sie drei Tage vor Beginn der Frist abgesendet worden sind.

§ 29 Versammlungsleitung

Den Vorsitz in der Generalversammlung führt der Vorsitzende des Aufsichtsrats oder sein Stellvertreter. Sofern die Generalversammlung durch den Vorstand einberufen worden ist, führt ein Mitglied des Vorstandes den Vorsitz. Durch Beschluss kann der Vorsitz einem anderen Mitglied der Genossenschaft oder einem Vertreter des gesetzlichen Prüfungsverbands übertragen werden. Der Vorsitzende der Generalversammlung ernennt einen Schriftführer und die erforderlichen Stimmenzähler.

§ 30 Gegenstände der Beschlussfassung

Der Beschlussfassung der Generalversammlung unterliegen neben den in dieser Satzung bezeichneten sonstigen Angelegenheiten insbesondere

  1. Änderung der Satzung;
  2. Auflösung der Genossenschaft;
  3. Fortsetzung der Genossenschaft nach beschlossener Auflösung;
  4. Verschmelzung, Spaltung und Formwechsel der Genossenschaft nach den Vorschriften des Umwandlungsgesetzes;
  5. Austritt aus genossenschaftlichen Verbänden und Vereinigungen;
  6. Widerruf der Bestellung von Mitgliedern des Aufsichtsrats;
  7. Ausschluss von Vorstands- und Aufsichtsratsmitgliedern aus der Genossenschaft;
  8. Festsetzung eines Eintrittsgeldes;
  9. Feststellung des Jahresabschlusses, Verwendung des Jahresüberschusses oder Deckung des Jahresfehlbetrages;
  10. Entlastung des Vorstandes und des Aufsichtsrats;
  11. Wahl der Mitglieder des Aufsichtsrats und Festsetzung ihrer Vergütungen im Sinne von § 23 Abs. 7;
  12. Wahl eines Bevollmächtigten gemäß § 39 Abs. 3 des Genossenschaftsgesetzes im Falle der Führung von Prozessen gegen Aufsichtsratsmitglieder;
  13. Festsetzung der Beschränkungen bei Kreditgewährung gemäß § 49 des Genossen-schaftsgesetzes.
  14. Umfang der Bekanntgabe des Prüfungsberichts des Prüfungsverbandes.

§ 31 Mehrheitserfordernisse

(1) Die Beschlüsse der Generalversammlung bedürfen der einfachen Mehrheit der gültig abgegebenen Stimmen, soweit nicht das Gesetz oder diese Satzung eine größere Mehrheit vorschreibt.

(2) Eine Mehrheit von drei Vierteln der abgegebenen Stimmen ist in den in § 30 Buchstabe a) bis Buchstabe h) der Satzung genannten Fällen erforderlich.

(3) Bei der Beschlussfassung über den Formwechsel der Genossenschaft ist über die gesetzlichen Vorschriften hinaus die Anwesenheit von zwei Dritteln aller Mitglieder in einer nur zu diesem Zweck einberufenen Generalversammlung erforderlich. Wenn diese Mitgliederzahl in der Versammlung, die über den Formwechsel der Genossenschaft beschließt, nicht erreicht ist, kann jede weitere Versammlung ohne Rücksicht auf die Zahl der erschienenen Mitglieder innerhalb des gleichen Geschäftsjahres über den Formwechsel der Genossenschaft beschließen. Der Beschluss bedarf der Mehrheit von neun Zehntel der gültig abgegebenen Stimmen.

(4) Vor der Beschlussfassung über die Verschmelzung, die Spaltung oder den Formwechsel nach den Vorschriften des Umwandlungsgesetzes, sowie vor der Beschlussfassung über die Fortsetzung der aufgelösten Genossenschaft ist der Prüfungsverband zu hören. Ein Gutachten des Prüfungs-verbandes ist vom Vorstand rechtzeitig zu beantragen und in der Generalversammlung zu verlesen.

§ 32 Entlastung

Über die Entlastung von Vorstand und Aufsichtsrat ist getrennt abzustimmen; hierbei haben weder die Mitglieder des Vorstands noch des Aufsichtsrats ein Stimmrecht.

§ 33 Abstimmung und Wahlen

(1) Abstimmungen und Wahlen erfolgen in der Generalversammlung durch Handzeichen. Abstimmungen und Wahlen müssen geheim mit Stimmzettel durchgeführt werden, wenn der Vorstand, der Aufsichtsrat oder mindestens der vierte Teil der bei der Beschlussfassung hierüber gültig abgegebenen Stimmen es verlangt.

(2) Bei Stimmengleichheit gilt ein Antrag als abgelehnt; bei Wahlen entscheidet in diesem Fall das Los.

(3) Bei der Feststellung des Stimmverhältnisses werden nur die abgegebenen Stimmen gezählt; Stimmenthaltungen und ungültige Stimmen werden dabei nicht berücksichtigt. Für jeden zu wählenden Kandidaten kann jeweils nur eine Stimme abgegeben werden.

(4) Wird eine Wahl mit Handzeichen durchgeführt, so ist für jedes zu vergebende Mandat ein gesonderter Wahlgang erforderlich. Gewählt ist, wer mehr als die Hälfte der abgegebenen gültigen Stimmen erhalten hat. Erhält kein Kandidat im ersten Wahlgang die erforderliche Mehrheit, so wird eine Stichwahl zwischen jeweils den beiden Kandidaten durchgeführt, die die meisten Stimmen erhalten haben. In diesem Falle ist der Kandidat gewählt, der die meisten Stimmen erhalten hat. Sind nicht mehr Kandidaten vorgeschlagen, als Mandate neu zu besetzen sind, so kann gemeinsam (en bloc) über die Kandidaten abgestimmt werden, sofern dem nicht widersprochen wird.

(5) Wird eine Wahl mit Stimmzettel durchgeführt, so hat jeder Wahlberechtigte so viele Stimmen, wie Mandate zu vergeben sind. Der Wahlberechtigte bezeichnet auf dem Stimmzettel die Bewerber, denen er seine Stimme geben will; auf einen Bewerber kann dabei nur eine Stimme entfallen. Gewählt sind die Bewerber, die die meisten Stimmen erhalten.

(6) Der Gewählte hat unverzüglich gegenüber der Genossenschaft zu erklären, ob er die Wahl annimmt.

§ 34 Auskunftsrecht

(1) Jedem Mitglied ist auf Verlangen in der Generalversammlung Auskunft über Angelegenheiten der Genossenschaft zu geben, soweit das zur sachgemäßen Beurteilung des Gegenstandes der Tagesordnung erforderlich ist. Die Auskunft erteilt der Vorstand oder der Aufsichtsrat.

(2) Die Auskunft darf verweigert werden, soweit

  1. die Erteilung der Auskunft nach vernünftiger kaufmännischer Beurteilung geeignet ist, der Genossenschaft einen nicht unerheblichen Nachteil zuzufügen;
  2. sich die Frage auf die Einkaufsbedingungen der Genossenschaft und deren Kalkula-tionsgrundlagen bezieht;
  3. die Frage steuerliche Wertansätze oder die Höhe einzelner Steuern betreffen;
  4. die Erteilung der Auskunft strafbar wäre oder eine gesetzliche, satzungsmäßige oder vertragliche Geheimhaltungspflicht verletzt würde;
  5. das Auskunftsverlangen die persönlichen oder geschäftlichen Verhältnisse eines Dritten betrifft;
  6. es sich um arbeitsvertragliche Vereinbarungen mit Vorstandsmitgliedern oder Mitarbeitern der Genossenschaft handelt;
  7. die Verlesung von Schriftstücken zu einer unzumutbaren Verlängerung der Generalver-sammlung führen würde.

§ 35 Protokoll

(1) Die Beschlüsse der Generalversammlung sind zu Beweiszwecken zu protokollieren. Die Protokolle sind fortlaufend zu nummerieren. Die Protokollierung ist nicht Voraussetzung für die Rechtswirksamkeit der Beschlüsse.

(2) Die Protokollierung muss spätestens innerhalb von zwei Wochen erfolgen. Dabei sollen Ort und Tag der Versammlung, Name des Versammlungsleiters sowie Art und Ergebnis der Abstimmungen und die Feststellung des Versammlungsleiters über die Beschlussfassung an-gegeben werden. Das Protokoll muss von dem Vorsitzenden der Generalversammlung, dem Schriftführer und mindestens einem Vorstandsmitglied, das an der Generalversammlung teilgenommen hat, unterschrieben werden. Dem Protokoll sind die Belege über die Einberufung als Anlagen beizufügen.

(3) Dem Protokoll ist in den Fällen des § 47 Abs. 3 des Genossenschaftsgesetzes ein Verzeichnis der erschienenen oder vertretenen Mitglieder und der Vertreter der Mitglieder beizufügen. Bei jedem erschienenen oder vertretenen Mitglied ist dessen Stimmenzahl zu vermerken.

(4) Das Protokoll ist mit den dazugehörenden Anlagen aufzubewahren. Die Einsichtnahme in das Protokoll ist jedem Mitglied der Genossenschaft zu gestatten.

§ 36 Teilnahmerecht der Verbände

Vertreter des Prüfungsverbandes können an jeder Generalversammlung beratend teilnehmen.

IV. EIGENKAPITAL UND HAFTSUMME

§ 37 Geschäftsanteil, Geschäftsguthaben, Übertragung und Mindestkapital

(1) Der Geschäftsanteil beträgt 500 €.

(2) Der Geschäftsanteil ist sofort voll einzuzahlen.

(3) Ein Mitglied kann sich mit Zustimmung des Vorstandes mit weiteren Geschäftsanteilen beteiligen. Die Beteiligung eines Mitglieds mit weiteren Geschäftsanteilen darf erst zugelassen werden, wenn die Geschäftsanteile voll eingezahlt sind. Für die Einzahlung gilt Absatz 2 entsprechend.

(4) Die auf den/die Geschäftsanteil/e geleistete/n Einzahlung/en zuzüglich sonstiger Gutschriften und abzüglich zur Verlustdeckung abgeschriebener Beträge bilden das Geschäftsguthaben eines Mitglieds.

(5) Das Geschäftsguthaben darf, solange das Mitglied nicht ausgeschieden ist, von der Genossenschaft nicht ausgezahlt, nicht aufgerechnet oder im geschäftlichen Betrieb der Genossenschaft als Sicherheit verwendet werden. Eine geschuldete Einzahlung darf nicht erlassen werden; gegen diese kann das Mitglied nicht aufrechnen.

(6) Die Abtretung oder Verpfändung des Geschäftsguthabens an Dritte ist unzulässig und der Genossenschaft gegenüber unwirksam. Eine Aufrechnung des Geschäftsguthabens durch das Mitglied gegen seine Verbindlichkeiten gegenüber der Genossenschaft ist nicht gestattet. Für das Auseinandersetzungsguthaben gilt §10 dieser Satzung.

(7) Das Mindestkapital der Genossenschaft, das durch Rückzahlungen eines Auseinandersetzungs-guthabens an ausgeschiedene Mitglieder oder durch Kündigung einzelner Anteile nicht unterschritten werden darf, beträgt 90 Prozent des Gesamtbetrages der Geschäftsguthaben zum Ende des vorangegangenen Geschäftsjahres. Es darf durch die Auszahlung des Auseinander-setzungsguthabens von Mitgliedern, die ausgeschieden sind oder einzelne Geschäftsanteile gekündigt haben, nicht unterschritten werden. Die Auszahlung des Auseinandersetzungsguthabens ist im Verhältnis aller Auseinandersetzungsansprüche ganz oder teilweise ausgesetzt, solange durch die Auszahlung das Mindestkapital unterschritten würde; von einer Aussetzung betroffene Ansprüche aus Vorjahren werden, auch im Verhältnis zueinander, mit Vorrang bedient.

§ 38 Gesetzliche Rücklage

(1) Die gesetzliche Rücklage dient nur zur Deckung von Bilanzverlusten.

(2) Sie wird gebildet durch eine jährliche Zuweisung von mindestens 10 Prozent des Jahres-überschusses zuzüglich eines eventuellen Gewinnvortrages bzw. abzüglich eines eventuellen Verlustvortrages, solange die Rücklage 100 Prozent der Geschäftsguthaben nicht erreicht.

(3) Über die Verwendung der gesetzlichen Rücklage beschließt die Generalversammlung.

§ 39 Andere Ergebnisrücklagen

Neben der gesetzlichen Rücklage kann eine weitere Ergebnisrücklage gebildet werden. Über ihre Verwendung beschließen Vorstand und Aufsichtsrat in gemeinsamer Sitzung (§ 24 der Satzung). Der Generalversammlung verbleibt das Recht, sie zur Deckung von Bilanzverlusten zu verwenden (§ 45 der Satzung).

§ 39a Kapitalrücklage

Werden Eintrittsgelder, Strafgelder, Baukostenzuschüsse oder vergleichbare Beiträge erhoben, so sind sie einer zu bildenden Kapitalrücklage zuzuweisen. Über die Verwendung beschließen Vorstand und Aufsichtsrat in gemeinsamer Sitzung (§ 24 Abs. 2 Buchst. e).

§ 40 Haftung der Mitglieder und Nachschusspflicht

Eine Nachschusspflicht der Mitglieder besteht nicht. Für die Verbindlichkeiten der Genossenschaft haftet nur das Genossenschaftsvermögen.

V. RECHNUNGSWESEN

§ 41 Geschäftsjahr

Das Geschäftsjahr der Genossenschaft ist das Kalenderjahr. Das erste Geschäftsjahr ist ein Rumpfgeschäftsjahr und beginnt mit der Gründung der Genossenschaft.

§ 42 Jahresabschluss und Lagebericht

(1) Der Vorstand hat innerhalb von 5 Monaten nach Ende des Geschäftsjahres den Jahresabschluss und den Lagebericht, soweit dieser gesetzlich erforderlich ist, für das vergangene Geschäftsjahr aufzustellen.

(2) Der Vorstand hat gemäß §17 Abs. 2 Buchstabe g) der Satzung den Jahresabschluss und den Lagebericht aufzustellen, dem Aufsichtsrat unverzüglich und sodann mit dessen Bemerkungen der Generalversammlung zur Feststellung des Jahresabschlusses vorzulegen.

(3) Jahresabschluss, Lagebericht und Bericht des Aufsichtsrates sollen mindestens eine Woche vor der Generalversammlung in den Geschäftsräumen der Genossenschaft oder an einer anderen bekannt zu machenden Stelle zur Einsicht der Mitglieder ausgelegt oder ihnen sonst zur Kenntnis gebracht werden.

(4) Der Bericht des Aufsichtsrats über seine Prüfung des Jahresabschlusses und des Lageberichts (§ 23 Abs. 2 der Satzung), ist der ordentlichen Generalversammlung zu erstatten.

(5) Der Jahresabschluss und der Lagebericht sind dem zuständigen Prüfungsverband mit den von ihm geforderten Nachweisen unverzüglich einzureichen.

§ 43 Rückvergütung

Über die Ausschüttung einer Rückvergütung beschließen Vorstand und Aufsichtsrat vor Aufstellung der Bilanz. Auf die von Vorstand und Aufsichtsrat beschlossene Rückvergütung haben die Mitglieder einen Rechtsanspruch.

§ 44 Verwendung des Jahresüberschusses

(1) Über die Verwendung des Jahresüberschusses oder die Deckung eines Jahresfehlbetrages, beschließt die Generalversammlung unter Beachtung der Vorschriften des Gesetzes und dieser Satzung.

(2) Der Jahresüberschuss kann, soweit er nicht der gesetzlichen (§ 38) oder einer anderen Ergebnisrücklage (§ 39) zugeführt oder zu anderen Zwecken verwendet wird, an die Mitglieder nach dem Verhältnis ihrer Geschäftsguthaben am Schluss des vorhergegangenen Geschäfts-jahres verteilt werden.

(3) Bei der Gewinnverteilung sind, vorbehaltlich Abs. 4, zusätzlich die im abgelaufenen Geschäftsjahr auf den Geschäftsanteil geleisteten Einzahlungen vom ersten Tag des auf die Einzahlung folgenden Kalendervierteljahres an zu berücksichtigen. Der auf die Mitglieder entfallende Teil des Gewinns wird dem Geschäftsguthaben solange zugeschrieben, bis der Geschäftsanteil erreicht oder ein durch Verlust vermindertes Geschäftsguthaben wieder ergänzt ist.

(4) Hierbei ist zu beachten, dass nur Mitglieder einen Anspruch auf die Auszahlung einer Dividende haben, die am ersten Tag des auf die Einzahlung folgenden Kalendervierteljahres mindestens 24 Monate Mitglied in der Genossenschaft sind.

§ 45 Deckung eines Jahresfehlbetrags

(1) Über die Deckung eines Jahresfehlbetrags beschließt die Generalversammlung.

(2) Soweit ein Jahresfehlbetrag nicht auf neue Rechnung vorgetragen oder durch Heranziehung der anderen Ergebnisrücklagen gedeckt wird, ist er durch die gesetzliche Rücklage oder durch die Kapitalrücklage oder durch Abschreibung von den Geschäftsguthaben der Mitglieder oder durch diese Maßnahmen zugleich zu decken.

(3) Werden die Geschäftsguthaben zur Deckung eines Jahresfehlbetrags herangezogen, so wird der auf das einzelne Mitglied entfallende Verlustanteil des Jahresfehlbetrages nach dem Verhältnis der übernommenen oder der satzungsgemäß zu übernehmenden Geschäftsanteile aller Mitglieder bei Beginn des Geschäftsjahres, in dem der Jahresfehlbetrag entstanden ist, berechnet.

VI. LIQUIDATION

§ 46 Liquidation

Nach der Auflösung erfolgt die Liquidation der Genossenschaft nach Maßgabe des Genossen-schaftsgesetzes. Für die Verteilung des Vermögens der Genossenschaft ist das Gesetz mit der Maßgabe anzuwenden, dass Überschüsse im Verhältnis der Geschäftsguthaben unter die Mitglieder verteilt werden.

VII. BEKANNTMACHUNGEN

§ 47 Bekanntmachungen

(1) Die Bekanntmachungen der Genossenschaft werden in den gesetzlich vorgesehenen Fällen unter ihrer Firma in der „Goslarschen Zeitung“, sowie auf der Internetpräsenz der Genossenschaft www.buergerenergie-harz.de veröffentlicht. Bei der Bekanntmachung sind die Namen der Personen anzugeben, von denen sie ausgeht.

(2) Der Jahresabschluss und die in diesem Zusammenhang offen zu legenden Unterlagen werden, soweit gesetzlich vorgeschrieben, nur im Bundesanzeiger unter der Firma der Genossenschaft bekannt gemacht.

VIII. GRÜNDUNGSKOSTEN

§ 48 Gründungskosten

Gründungskosten bis zu 8.000,00 € trägt die Genossenschaft.

IX. GERICHTSSTAND

§ 49 Gerichtsstand

Gerichtsstand für alle Streitigkeiten zwischen dem Mitglied und der Genossenschaft aus dem Mitgliedschaftsverhältnis ist das Amts- oder das Landgericht, das für den Sitz der Genossenschaft zuständig ist.

X. ÜBERGANGSVORSCHRIFTEN

§ 50 Satzungsänderung und Zulassung von Mitgliedschaften vor Eintragung

1) Eine Änderung der Satzung ist auch vor Eintragung der Genossenschaft mit der in § 31 Abs. 2 vorgesehenen Mehrheit durch Beschluss der Generalversammlung möglich.

2) Zum Zwecke der Erfüllung der gemäß § 11 Abs. 2 Nr. 1 GenG bestehenden Eintragungs-voraussetzung ist jedes Mitglied verpflichtet, unabhängig von seinem Abstimmungsverhalten eine durch Beschlussfassung gemäß Abs. 1 geänderte Gründungssatzung zu unterzeichnen.

3) Ein Mitglied, das seine gemäß Abs. 2 bestehende Verpflichtung verletzt, kann gemäß § 9 aus der Genossenschaft ausgeschlossen werden.

4) Der Vorstand ist berechtigt, auch vor Anmeldung der Genossenschaft Mitgliedschaften nach den Bestimmungen dieser Satzung und in entsprechender Anwendung der § 15 ff Genossenschaftsgesetz zuzulassen. Darüber hinaus haben die vor Anmeldung beitretenden Mitglieder die Gründungssatzung zu unterzeichnen. Ihnen ist eine Abschrift der Satzung vor Abgabe der Beitrittserklärung auszuhändigen.

XI. SCHLUSSBESTIMMUNGEN

§ 51 Schlussbestimmungen

Diese Satzung ist durch die Mitglieder in der Gründungsversammlung vom 29.08.2018 beschlossen worden.

Sie wurde durch Beschluss der Generalversammlung am 03.06.2025 geändert und

  • die Kategorie der investierenden Mitglieder und ihre Rechte eingeführt (§3, §11, §22, §26, §51).
  • die Textform statt Schriftform (§3, §5, §6, §25, §5,1) eingeführt für den Erwerb und die Beendigung der Mitgliedschaft, die Übertragung von Geschäftsanteilen und die Einberufung von Aufsichtsratssitzungen.

Anlage: Verzeichnis der bei der Gründung beigetretenen Mitglieder

 


Neue Signal-Gruppe für einzelne Arbeitseinsätze

QR-Code für SignalGruppe Arbeitseinsatz

Wir sind für jede helfende Hand dankbar.
Meldet euch bitte an!

Falls ihr Signal nicht nutzen wollt,
schreibt uns bitte eine Email.


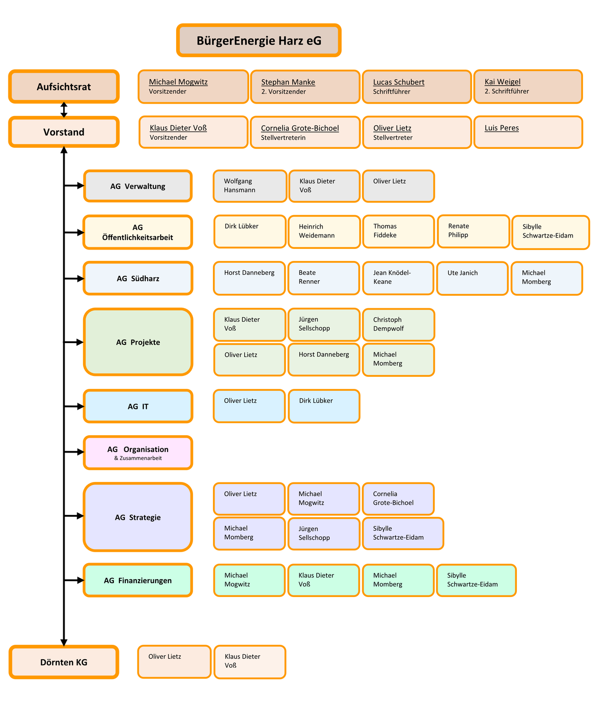
Wer macht Was
in der BEH?

Organigramm der BürgerEnergie Harz eG

Stand: Oktober 2025

Die nächsten Termine

17 Dez. 2025;
07:00PM - 08:30PM
AG Öffentlichkeitsarbeit - online
29 Dez. 2025;
07:00PM - 08:30PM
AG Projekte - online

Newsletter abonnieren

Ich möchte den BEH-Newsletter, herausgegeben von der BürgerEnergie Harz eG, abonnieren und per E-Mail über den aktuellen Stand der Projekte informiert werden. Diese Einwilligung kann jederzeit mit Wirkung für die Zukunft am Ende jedes Newsletters widerrufen werden oder per E-Mail an kontakt@buergerenergie-harz.de.
Bitte füllen Sie dieses Feld aus
Bitte füllen Sie dieses Feld aus
Ich akzeptiere die Datenschutzerklärung
×

Zu den Formularen

Mitglied werden

Anteile aufstocken

Ich möchte mitarbeiten

Solarfläche vorschlagen

BürgerÖkostrom beziehen

Die wichtigsten Daten seit unserer Gründung in 2018     Stand 1.11.2025
*)  Die CO2-Einsparung berechnen wir mit dem Wert 0,401 kg / kWh. (2019)
Mitglieder
100
regenerative Energieproduktion / MWh
600
vermiedene CO2-Emissionen* / t
800

Aufsichtsrat

Michael Mogwitz
Michael Mogwitz
Aufsichtsratsvorsitzender
Stephan Manke
Stephan Manke
Stellvertretender Vorsitzender
Lucas Schubert
Lucas Schubert
Schriftführer
Kai Weigel
Kai Weigel
Stellvertreter des Schriftführers

Arbeitsgemeinschaft

Sibylle Schwartze-Eidam
Sibylle Schwartze-Eidam
Öffentlichkeitsarbeit
Stefan Kruse
Stefan Kruse
Öffentlichkeitsarbeit
Thomas Fiddeke
Thomas Fiddeke
Öffentlichkeitsarbeit
Kai Weigel
Kai Weigel
Öffentlichkeitsarbeit
Rolf Isensee
Rolf Isensee
Öffentlichkeitsarbeit
Heinrich Weidemann
Heinrich Weidemann
Öffentlichkeitsarbeit
Tom Kücking
Tom Kücking
Öffentlichkeitsarbeit
Renate Philipp
Renate Philipp
Öffentlichkeitsarbeit
Beate Renner
Beate Renner
AG Südharz
Dirk Lübker
Dirk Lübker
Öffentlichkeitsarbeit
Cornelia Grote-Bichoel
Cornelia Grote-Bichoel
Öffentlichkeitsarbeit
Oliver Lietz
Oliver Lietz
Projektentwicklung
Manfred Grüne
Manfred Grüne
Projektentwicklung
Klaus-Dieter Voß
Klaus-Dieter Voß
Projektentwicklung
Jürgen Sellschopp
Jürgen Sellschopp
Projektentwicklung
Klaus Oberdorf
Klaus Oberdorf
Projektentwicklung
Konstantin Radloff
Konstantin Radloff
Projektentwicklung
Michael Momberg
Michael Momberg
Projektentwicklung

Vorstand

Klaus Voß
Klaus Voß
Vorsitzender

-> Email
Cornelia Grote-Bichoel
Cornelia Grote-Bichoel
Stellvertreterin
Oliver Lietz
Oliver Lietz
Stellvertreter

Kooperationspartner

Liebenburg

Goslar
Langelsheim
Schladen-Werla
 

Landkreis Goslar
EINHARZ GmbH
ERA
Volksbank im Harz eG
 
Bürgerwerke
Harz Energie
Ilmtal eG
.
 
  • Impressum |
  • Datenschutz |
  • Download |
  • Kontakt |
  • Team |
  • Energiewende jetzt! |
  • Facebook |
  • Newsletterarchiv |
  • THG-Prämie |
  • Sitemap
© BEH 2019 - 2025
BürgerEnergie Harz eG J5.2